男子“替跑”获女子组半马冠军官方通报:3人被取消成绩
新京报
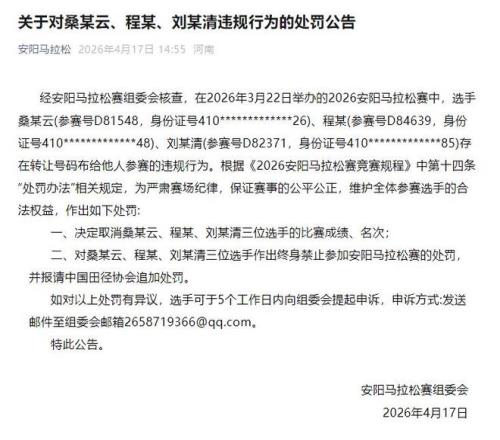
新京报讯 4月17日,河南安阳马拉松赛组委会发布处罚公告:经安阳马拉松赛组委会核查,在2026年3月22日举办的2026安阳马拉松赛中,选手桑某云(参赛号D81548,身份证号410*************26)、程某(参赛号D84639,身份证号410*************48)、刘某清(参赛号D82371,身份证号410*************85)存在转让号码布给他人参赛的违规行为。根据《2026安阳马拉松赛竞赛规程》中第十四条“处罚办法”相关规定,为严肃赛场纪律,保证赛事的公平公正,维护全体参赛选手的合法权益,作出如下处罚:
一、决定取消桑某云、程某、刘某清三位选手的比赛成绩、名次;
二、对桑某云、程某、刘某清三位选手作出终身禁止参加安阳马拉松赛的处罚,并报请中国田径协会追加处罚。
如对以上处罚有异议,选手可于5个工作日内向组委会提起申诉,申诉方式:发送邮件至组委会邮箱2658719366@qq.com。

据媒体此前报道,3月22日举办安阳马拉松赛后,4月14日赛事组委会公布安阳市居民获奖名单,随后多名网友指出,半程马拉松女子项目安阳市民组第一名获奖者“桑某云”的号码牌实际由一名男子佩戴参赛,存在替跑行为。
编辑 陈艳婷
上一篇: “亚洲居首、全球第一梯队”,中网发布中长期发展战略
下一篇: 【慢牛有救了】红牛官宣新一任首席工程师